Share price:

  • (+30) 210 3636936
  • (+30) 210 9466953
  • office@admieholding.gr
ΑΔΜΗΕ ΣΥΜΜΕΤΟΧΩΝ
  • Company
    • At a glance
    • Mission & Values
    • Duties & Responsibilities
    • Organizational Structure
      • Board of Directors
      • BoD Committees
        • The Audit Committee
        • The Remuneration & Nominations Committee
      • Internal Audit
      • Legal Department
      • Investor Relations and Announcements Unit (IR)
      • Administrative Services Unit
      • Risk Management Unit
      • Regulatory Compliance Unit
      • Accounting and Finance Unit
    • IPTO Group
    • Sustainability Report IPTO S.A.
      • Sustainability Report IPTO S.A. 2019
      • Sustainability Report IPTO S.A. 2020
      • Sustainability Report IPTO S.A. 2021
      • Sustainability Report IPTO S.A. 2022
      • Sustainability Report IPTO S.A. 2023
      • Sustainability Report IPTO S.A. 2024
  • Corporate Governance
    • Board of Directors
    • Board Committees
    • Internal Regulation Chapter
    • Codes & Policies
      • Article of Association
      • Corporate Governance Code
      • Remuneration Policy
      • Privacy & Security Policy (GDPR)
      • Conflict of Interest Policy
      • Whistleblowing Policy
      • Fit and Proper Policy of the Board of Directors Members
      • Code of Conduct and Ethics
  • Financial Information
    • Financial Results ADMIE (IPTO) Holding S.A.
    • Financial Results IPTO Group S.A.
    • Annual Reports
    • Prospectus
    • Corporate Presentation
  • Our Share
    • Share Info
    • Analysts
    • Dividends
    • Shareholders’ Structure
  • Investor Relations
    • Stock Market news
    • Economic Calendar
    • Shareholders’ obligations
    • Transactions of Obliged Persons
    • General Meetings
    • IR Contact
  • News
    • Announcements
    • Video
  • English
  • Greek

Share Price:

  • 210 3636936
  • 210 9466953
  • office@admieholding.gr
ΑΔΜΗΕ ΣΥΜΜΕΤΟΧΩΝ
  • English
  • Greek
  • Company
    • At a glance
    • Mission & Values
    • Duties & Responsibilities
    • Organizational Structure
      • Board of Directors
      • BoD Committees
        • The Audit Committee
        • The Remuneration & Nominations Committee
      • Internal Audit
      • Legal Department
      • Investor Relations and Announcements Unit (IR)
      • Administrative Services Unit
      • Risk Management Unit
      • Regulatory Compliance Unit
      • Accounting and Finance Unit
    • IPTO Group
    • Sustainability Report IPTO S.A.
      • Sustainability Report IPTO S.A. 2019
      • Sustainability Report IPTO S.A. 2020
      • Sustainability Report IPTO S.A. 2021
      • Sustainability Report IPTO S.A. 2022
      • Sustainability Report IPTO S.A. 2023
      • Sustainability Report IPTO S.A. 2024
  • Corporate Governance
    • Board of Directors
    • Board Committees
    • Internal Regulation Chapter
    • Codes & Policies
      • Article of Association
      • Corporate Governance Code
      • Remuneration Policy
      • Privacy & Security Policy (GDPR)
      • Conflict of Interest Policy
      • Whistleblowing Policy
      • Fit and Proper Policy of the Board of Directors Members
      • Code of Conduct and Ethics
  • Financial Information
    • Financial Results ADMIE (IPTO) Holding S.A.
    • Financial Results IPTO Group S.A.
    • Annual Reports
    • Prospectus
    • Corporate Presentation
  • Our Share
    • Share Info
    • Analysts
    • Dividends
    • Shareholders’ Structure
  • Investor Relations
    • Stock Market news
    • Economic Calendar
    • Shareholders’ obligations
    • Transactions of Obliged Persons
    • General Meetings
    • IR Contact
  • News
    • Announcements
    • Video

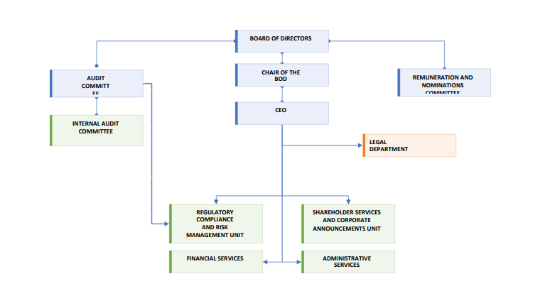
Organizational Structure

  • Home
  • Organizational Structure

Newsletter

Subscribe to our newsletter to receive our latest news.

About Us

ADMIE (IPTO) Holding holds a 51% stake in the Independent Power Transmission Operator S.A. (IPTO or ADMIE). The purpose of ADMIE (IPTO) Holding is to promote the work and activity of Affiliate company ,IPTO SA to shareholders and the investment community.

Explore

  • At a glance
  • Board of Directors
  • Announcements
  • Stock Market news
  • IR Contact

Useful links

  • IPTO
  • Article of Association
  • Prospectus
  • Privacy & Security Policy

Contact

Dyrrachiou 89 & Kifisou,
10443 Athens

Reg. No: 141287501000

office@admieholding.gr
(+30) 210 3636936
(+30) 210 9466953

logo-header-eng

© 2021 Ipto Holdings – All Right Reserved. Develeloped by OTO Dev

Manage Cookie Consent
We use cookies to optimize our website and our services.
Functional Always active
Η τεχνική αποθήκευση ή πρόσβαση είναι απολύτως απαραίτητη για τον νόμιμο σκοπό της δυνατότητας χρήσης συγκεκριμένης υπηρεσίας που ζητείται ρητά από τον συνδρομητή ή τον χρήστη ή με αποκλειστικό σκοπό τη μετάδοση επικοινωνίας μέσω δικτύου ηλεκτρονικών επικοινωνιών.
Preferences
Η τεχνική αποθήκευση ή πρόσβαση είναι απαραίτητη για τον νόμιμο σκοπό της αποθήκευσης προτιμήσεων που δεν ζητούνται από τον συνδρομητή ή τον χρήστη.
Statistics
Η τεχνική αποθήκευση ή πρόσβαση που χρησιμοποιείται αποκλειστικά για στατιστικούς σκοπούς. Η τεχνική αποθήκευση ή πρόσβαση που χρησιμοποιείται αποκλειστικά για ανώνυμους στατιστικούς σκοπούς. Χωρίς κλήτευση, η εθελοντική συμμόρφωση εκ μέρους του Παρόχου Υπηρεσιών Διαδικτύου ή πρόσθετες καταγραφές από τρίτο μέρος, οι πληροφορίες που αποθηκεύονται ή ανακτώνται για το σκοπό αυτό από μόνες τους δεν μπορούν συνήθως να χρησιμοποιηθούν για την αναγνώρισή σας.
Marketing
Η τεχνική αποθήκευση ή πρόσβαση απαιτείται για τη δημιουργία προφίλ χρηστών, για την αποστολή διαφημίσεων ή για την καταγραφή του χρήστη σε έναν ιστότοπο ή σε διάφορους ιστότοπους για παρόμοιους σκοπούς εμπορικής προώθησης.
  • Manage options
  • Manage services
  • Manage {vendor_count} vendors
  • Read more about these purposes
Preferences
  • {title}
  • {title}
  • {title}